西汉自公元前202年建立至公元8年灭国,历时210年,政治上其承秦制,社会文化方面多表现出汉袭楚风。人物木俑源于楚地,至西汉时期以荆州为主的区域仍流行人物木俑随葬。目前考古出土人物木俑的汉代墓葬分布于湖北、湖南、广东、广西、安徽、江苏、四川和甘肃等地,其中以两湖地区数量尤多。西汉时期荆州地区大体相当于今天的湖北、湖南两省全境及河南南部地区,本文尝试通过梳理考古出土相关资料,结合考古类型学分析,以探讨西汉时期荆州地区人物木俑的特点和发展规律。
荆州地区少量秦墓出土人物木俑,其类型与西汉早期前段墓葬出土的人物木俑极为相似,故本文将其纳入考古类型学研究,汉代荆州地区出土木俑的墓葬年代为秦至西汉晚期。截止2020年底,两湖地区考古发现的汉代墓葬中出土人物木俑梳理统计如下(以发现时间为序,各引用资料在本部分已标注,后文将不再重引)。
(一)湖北地区
1972年,湖北云梦西汉墓大坟头一号墓出土人物木俑10件[1](以下表述均直接列出数量)。
1973年,江陵凤凰山西汉墓M8、M9、M10、M12共出土74件[2],光化五座坟西汉墓M3出土100多件[3],江陵高台M18出土2件[4]。
1975年,江陵凤凰山M168出土46件[5],云梦睡虎地秦汉墓M1、M2、M39共出土12件[6],江陵凤凰山M167出土24件[7],湖北云梦睡虎地秦汉墓M9出土木俑4件[8]。
1978年,云梦秦汉墓M43、M44、M47共出土13件[9],湖北襄阳擂鼓台一号墓出土约90件[10]。
1985年和1988年,江陵张家山M127、M136共出土31件[11]。
1990年,江陵扬家山135号秦墓出土木俑16件[12]。
1991年,荆州高台秦汉墓出土117件[13]。
1993年,关沮秦汉墓ZM30出土2件,XM26出土木俑12件[14]。
1997年,武汉市新洲技校M27出土2件[15]。
2000年,随州市孔家坡墓地M8出土6件[16]。
2004年,湖北荆州纪南松柏汉墓M1出土4件[17]。
2007年,湖北荆州谢家桥一号汉墓出土38件[18]。
2014年,湖北随州市周家寨墓地M8出土10件[19]。
除以上汉墓出土木俑之外,江陵张家山M247、M249[20],枝江县西汉木椁墓等也出土了数件木俑[21]。
(二)湖南地区
1951年,长沙发掘报告M203出土7件[22]。
1961年,长沙砂子塘西汉墓M1出土10件[23]。
1972年,长沙马王堆一号汉墓出土162件[24]。
1973年,长沙马王堆三号汉墓出土108件[25]。
1993年,湖南长沙望城坡西汉渔阳墓出土120件[26]。
1999年,沅陵虎溪山一号汉墓出土56件[27]。
除以上墓葬出土木俑之外,长沙左家塘秦代木椁墓出土木俑1件[28],沅水下游汉墓D3M26也出土了2件木俑[29],由于不易保存,已朽成木片状。
可以看出,考古发现的西汉荆州地区墓葬出土的人物木俑数量是可观的,但由于有机质遗物不易保存导致这些木俑可供研究的较为有限。目前,对于汉代木俑的研究还未出现统一的类型界定标准,综合各简报及报告对木俑的分类大致有两种:第一种,以木俑的身份进行划分,如侍从俑、歌舞俑、武士俑等;第二种,以木俑的姿势形态进行划分,如抄手俑、立俑、跪坐俑等。本文结合考古简报、报告及前人研究成果,主要按功用性质将西汉荆州地区木俑分为以下五类:避邪俑、侍从俑、乐伎俑、仪仗俑、劳作俑。
1.避邪俑
即是在墓葬中用于避邪镇墓的木俑,可分为二型。
A型 由木片砍削而成,俑呈扁平状。标本云梦睡虎地秦汉墓木俑M39∶1-3,圆顶圆脸,溜肩,头部绘有黑发,面部用黑漆绘出五官较清晰,着裙襦,裙摆呈三角型。通高15.2厘米(图一,1)。标本江陵凤凰山一六八号汉墓M168∶280,平顶圆脸,平肩,墨绘五官及服饰,五官较清晰,服饰为曲裾袍,绘有圆点花纹,裙摆近三角形(图一,2)。
B型 多圆雕,俑更具人形。标本长沙望城坡西汉渔阳墓人俑,位于墓道近墓门处,圆顶圆面,五官清晰,形象夸张,跽坐于竹荐之上,两臂平伸作阻拦状,头部有两个方孔,可能用来安装鹿角。通高88、厚60~66厘米(图一,3)。
2.侍从俑
侍从俑在汉代木俑中所占数量比重较大,木俑一般着深衣,戴冠或有发髻,姿态呈恭敬状。根据整体形态,可将其分为立俑、跪坐俑两类。
(1)立俑
即呈站立姿势的木俑。数量庞大,可分两型。
A型 扁平木俑,分两亚型。
Aa型 露足。标本随州周家寨墓地M8∶49,平顶尖脸,五官刻画不甚清晰,溜肩,手臂置于双侧。裙襦长及脚踝,至臀内收。彩绘基本脱落。高21厘米(图一,4)。标本随州周家寨墓地M8∶13,平顶尖脸,五官刻画不清,斜肩,手臂置于双侧。裙襦较短及膝,至腰内收,双腿间距较大。头部有墨绘。高21.2厘米(图一,5)。
Ab型 不露足,长袍及地。标本长沙砂子塘西汉墓M1彩绘木俑,平顶,面部呈倒三角,五官雕刻较为清晰,斜肩,双手置于腹前。裙襦于腰处内收。高28.4厘米(图一,6)。
B型 立体圆雕木俑。分四亚型。
Ba型 无手。标本长沙马王堆三号墓北∶100,整木雕成,弧顶圆面,平肩。头发墨染,平髻,五官端正,墨绘眉目,朱绘双唇,腰细臀大,腿微前屈。所着服饰残,由残迹观察,系着绢地长袍,交领右衽。高72.5、肩宽18、头部长15.5厘米(图一,7)。长沙马王堆三号墓北∶39、98、99,湖南长沙望城坡西汉渔阳墓E∶27均为此型。
Bb型 抄手置于胸前。标本云梦西汉墓木立俑,身形矮胖,平顶尖脸,溜肩,五官清晰。裙襦于腰处内收,下摆微外撇,着右衽曲裾深衣,彩绘清晰(图一,8)。标本长沙马王堆三号墓北∶29,身形稍长较丰满,平顶圆面,斜肩,眉眼唇雕刻清晰。服饰为黑色绢地交领右衽曲裾长袍,领缘和裾缘黑地绘红色绒圈锦纹样,袍腰部为灰色地上绘红色条纹。高36、头长7.8、肩宽9.3厘米(图一,9)。标本江陵凤凰山M167“谒者”俑,制作精美,风格写实。头戴长冠,圆面,平肩,持戟直立。彩绘眉目,身著彩领皂袍,脚穿黑色朱缘圆头履,裙襦近膝处内收,下摆呈喇叭状。通高48厘米(图一,10)。标本长沙发掘报告M203∶219,戴冠,圆面,溜肩,五官雕刻清晰,长袍及地,由腰处外撇,裙部呈莲蓬状,整体圆润,制作较精美。高15.6厘米(图一,11)。同墓出土的M203∶209、258均为此式。
Bc型 捧物立俑,双手向前,状似捧物。标本武汉市新洲技校汉墓M27木俑,身形矮小,平顶圆面,双手举于胸前,状似捧物。着交领右衽曲裾深衣,裙襦微内收,裙形近直。五官彩绘清晰,裙襦彩绘网格纹。高41.5厘米(图一,12)。标本江陵凤凰山一六八号汉墓M168∶18,身形较细长,弧顶圆面,溜肩,发向后梳。着宽袖右衽长袍,裙摆于膝盖处外撇,长及地,露出双履。彩绘清晰,长袍腰部以上为朱绘点纹,腰部以下为平行条纹。高45.8厘米(图一,13)。
Bd型 单抬手立俑。标本荆州高台M2∶27,身形较细长,平顶,发于脑后挽成圆髻,圆面,五官较清晰,右手自然下垂,左手抬至胸前作持物状。裙襦于腰处内收,裙摆呈喇叭形型。高40.4厘米(图一,14)。
(2)跪坐俑
可分为两型。
A型 跪俑,跪姿明显。根据木俑外观形态差异分为二式。
Ⅰ式:体型较宽胖。标本周家台30号秦墓ZM30∶10,顶扁圆,斜肩,下肢跪踞,面部雕出鼻嘴,头顶墨绘黑发,初具人形,体型较宽胖。高10.6、肩宽3.7厘米(图二,1)。
Ⅱ式:体形瘦长。标本光化五座坟西汉墓M3∶34,平顶有发髻,圆面,溜肩,下肢呈跪坐姿势,人形雕刻写实,体形较上一式变得瘦长。高37厘米(图二,2)。
B型 跪坐俑,跪坐于腿上,坐姿明显。根据其外观形态差异分二式。
Ⅰ式:身形较宽胖,腰部或不显。标本荆州高台秦汉墓M28∶199,弧顶弧面,溜肩,长发垂至肩部,眉目雕刻细致,手部举于胸前,服饰为宽袖长袍,身形圆润较宽胖,腰身不明显,腿部形态为跪坐,雕刻细致精美,高20.3厘米(图二,3)。
Ⅱ式:身形略瘦长,有细腰。标本随州周家寨墓地M8∶55,平顶圆面,溜肩,眉目雕刻细致,施以彩绘,双手举于胸前,身着宽袖长袍,身形偏瘦长,有细腰,腿部形态为跪坐,雕刻较精美。高12.8厘米[30](图二,4)。标本《长沙发掘报告》M203∶242,圆顶瓜子脸,溜肩,五官浅刻较模糊,双手举于胸前,服饰模糊不清,身形瘦长,有细腰,腿部形态为跪坐,整体雕刻较粗糙。高27.8厘米[31](图二,5)。同墓出土的M203∶208也为此式。
3.乐伎俑
俑通常表现为或手持乐器,或作曼妙舞姿状。分为二型。
A型 乐俑,手持乐器,风格较写实。标本长沙马王堆一号汉墓奏乐俑,平顶圆面,斜肩,头戴冠,五官雕刻较清晰,着交领右衽宽袖长袍,跪踞状,或手持乐器,或抚琴。施以彩绘,整体较为圆润(图二,6)。
B型 舞俑,作舞蹈状。标本长沙马王堆三号墓舞俑北∶81,弧顶圆面,斜肩,身体弯曲成“S”型,服饰似为交领右衽黑色绢地绣花长袍。高42、肩宽12厘米(图二,7)。同墓出土的北∶41、43、65、74、84、85、87均为此型。
4.仪仗俑
外形特征明显,多呈骑马姿势,手部呈牵绳状。标本江陵凤凰山一六八号汉墓M168∶3,圆顶圆面,溜肩,上半身笔直,足部雕刻出足尖。俑骑于马上,五官雕刻明显,服饰清晰。皆施彩绘,风格写实,整体较圆润。通高24厘米(图三,3)。
5.劳作俑
体现汉代百姓日常生产生活的木俑。种类多样,如有持农具、赶车、划船等木俑。标本江陵凤凰山一六八号汉墓M168∶54,手持农具俑,圆顶瓜子脸,面部雕刻清晰,溜肩。长袍及地,裙摆于膝处外撇,呈近喇叭状。施以彩绘。高33厘米(图三,1)。标本江陵凤凰山一六八号汉墓M168∶56,赶牛车俑,圆顶圆面,溜肩,眉目已经不清,双手曲肘于腹部。服饰为宽袖长袍,裙裾下摆呈喇叭状。整体雕刻较圆润、写实。高19厘米(图三,2)。标本江陵凤凰山一六八号汉墓M168∶21,御马车俑,圆顶圆脸,五官雕刻明显,溜肩,双手似勒缰绳驾挽状,双腿向后跪坐。衣着为交领宽袖长袍,施以彩绘。通高23厘米(图三,4)。标本江陵凤凰山一六八号汉墓M168∶55,划船俑,弧顶瓜子脸,眉目不清,溜肩,呈跪坐状。身着宽袖长袍,雕刻粗糙。高10.5厘米(图三,5)。
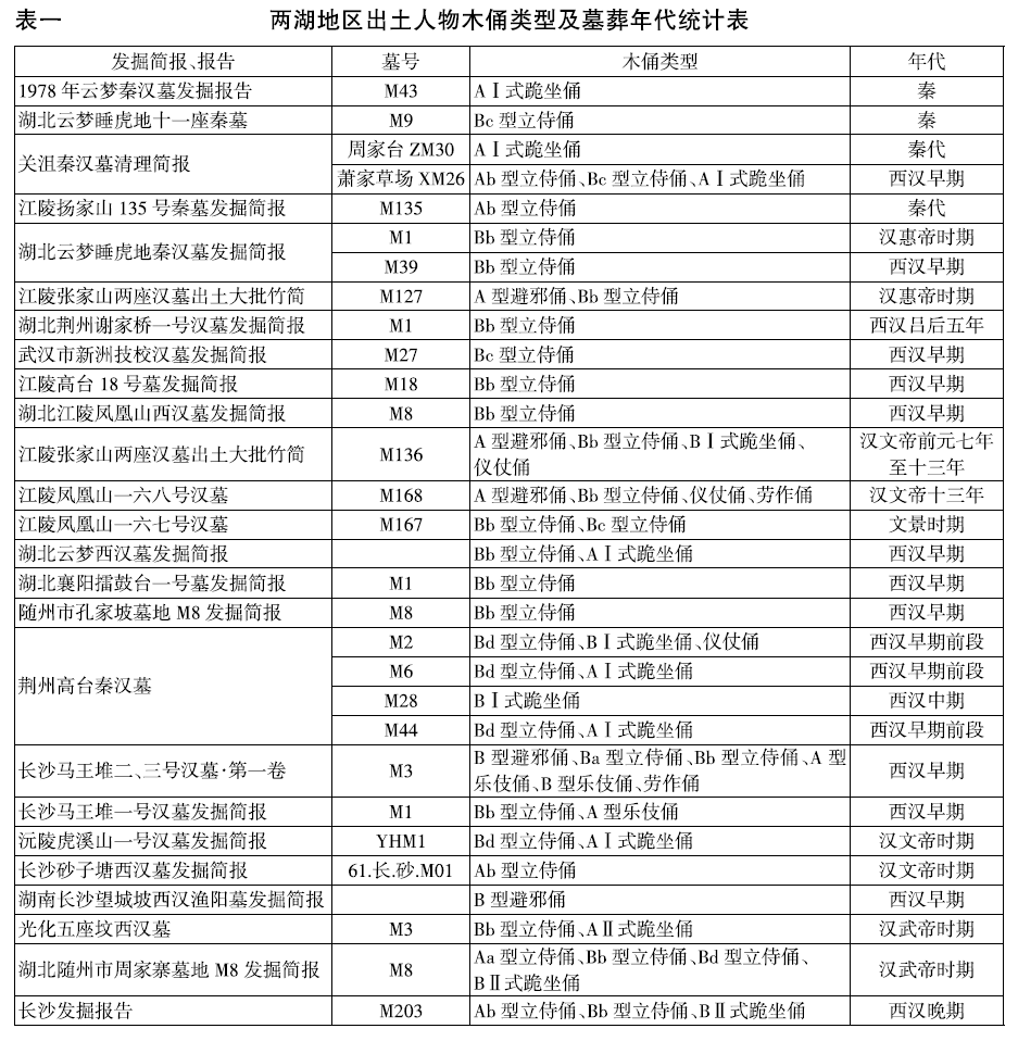
通过对荆州地区人物木俑的类型学分析,以纪年墓和典型墓葬出土的人物木俑为标尺,结合墓葬形制以及墓葬所出土的其他随葬品的类型、器物组合关系、演变关系等,可将荆州地区人物木俑分为三期。
第一期,本期人物木俑为A型避邪俑、Ab型立侍俑、Bb型立侍俑、Bc型立侍俑、AⅠ式跪坐俑、BⅠ式跪坐俑。本期典型墓葬有周家台ZM30、江陵张家山M127等,周家台ZM30出土竹简和木牍等文字资料中均有纪年,木牍中“秦二世元年”为该墓纪年中最晚的年代,判断下葬年代上限为秦二世元年。江陵张家山M127与之前发掘的M247同类器近似,且随葬器物具有战国遗风,M247下葬年代为吕后时期,根据器物组合判断M127年代为汉惠帝时期。本期墓葬均为竖穴土坑墓,一椁一棺,部分墓葬出土菱形蟠螭纹镜。根据纪年墓、墓葬形制、随葬器物组合等判断,本期人物木俑的时代应为秦末汉初,即秦至吕后时期。
第二期,本期人物木俑延续上期,新增B型避邪俑、Ba型立侍俑、Bd型立侍俑、仪仗俑、乐伎俑、劳作俑。本期典型墓葬有江陵张家山M136、江陵凤凰山M168、长沙马王堆三号汉墓等,江陵凤凰山一六八号汉墓M168墓内边箱底层竹牍开头“十三年五月庚辰”,未记载年号,但墓内只出土汉文帝五年始铸的四铢半两钱,且墓内出土的陶罐、仓、灶、釜,漆盒、奁、盘、耳杯等随葬品与葬于汉景帝四年的凤凰山十号墓类似,判断下葬年代为汉文帝十三年。江陵张家山M136出土竹简有“七年质日”历谱,经考证为汉文帝前元七年,出土器物组合与江陵凤凰山一六八号汉墓类似,故简报判断M136年代为汉文帝前元七年至汉文帝十三年。长沙马王堆三号墓中纪年木牍下葬时间为汉文帝十二年。本期墓葬基本为竖穴土坑墓,大多数为一椁一棺,极少数为一椁二棺,出土四铢半两钱、未见五铢钱。根据纪年墓、墓葬形制、随葬器物组合、出土铜镜、钱币等判断,本期人物木俑的时代应为西汉早期后段,即文景时期。
第三期,本期人物木俑为Aa型立侍俑、Bb型立侍俑、Bd型立侍俑、AⅡ式跪坐俑、BⅠ式跪坐俑、BⅡ式跪坐俑。本期典型墓葬有光化五座坟西汉墓M3、湖北随州周家寨墓等,光化五座坟西汉墓M3出土铜器基本组合为鼎、钫、壶、甗,且出土有百乳镜、昭明镜及五铢钱。湖北随州周家寨墓地M8纪年木牍上有“元年后九月丙戌”,丙戌日能容入年份只有武帝建元元年,故简报推测M8下葬年代为公元前140年或公元前134年。本期墓葬形制为竖穴土坑墓,少数墓葬出土模型明器灶、井及五铢钱的泥质仿制品,判断本期人物木俑年代延续至西汉晚期。综合分析,本期人物木俑的时代应为西汉中晚期,即汉武帝至汉平帝时期。
(一)时代特点
基于上文分析,结合相关墓葬的年代(表一)、形制、出土人物木俑的类型,以及其他随葬品的类型、器物组合、演变关系等,可以看到秦末汉初荆州地区人物木俑随葬沿袭了楚人风尚。此期流行木片俑,木片俑呈圆脸溜肩,少量头部圆顶,多数呈平顶,施有彩绘,明显具有人形。圆雕立体的各型俑具有较强的写实风格,除五官清晰外,多着裙襦。裙襦形状多样,或长或短。俑五官或裙襦常有彩绘。此期木俑数量和种类处于不断增加的形势,身形偏矮胖,往后逐渐变修长。
西汉早期后段,荆州地区人物木俑种类和数量增加,新出现了B型避邪俑、Ba型立侍俑、Bd型立侍俑、仪仗俑、乐伎俑、劳作俑。木俑整体延续上期,制作更为精美,雕琢更细腻。此期木俑形象生动,避邪俑代表了汉代民众精神世界和宗教信仰;侍俑和仪仗俑还原了汉代阶级生活;乐伎俑通常以乐俑和舞俑的组合出现,展示了汉代的休闲娱乐生活;劳作俑则体现了此期的农业发展及田庄经济。此期为木俑的繁盛期,各种类型人物木俑均有出现,风格写实且制作精美,从侧面反映出这一时期人们物质生活水平提高、娱乐生活更为丰富。
西汉中晚期,荆州地区人物木俑数量和种类大量减少,不再见墓葬中出土具有镇墓作用的避邪俑,乐伎俑、仪仗俑、劳作俑数量也急剧减少。荆州地区墓葬随葬人物木俑现象不再普遍,尤其在西汉晚期,考古出土数量少,且仅见侍从俑,制作粗糙,整体偏向写意,此期为木俑发展的衰退期。
结合现有的发掘资料可发现,荆州地区随葬木俑的现象在东汉时期完全消失,原因可能有二:“巫蛊之祸”的影响、墓葬文化交融的产物[32]。例如,东汉中后期,湖北随州西城区东汉墓[33]、湖北当阳刘家冢子东汉画像石墓[34]、江陵纪南城南垣东门外一号东汉墓[35]等墓葬中出土了陶俑,推测荆州地区受中原汉文化的影响,自西汉晚期之后,木俑逐渐被陶俑替代。总之,汉代人物木俑在荆州地区流行时间较长,出土数量多,类型也较丰富,具有长时性、普遍性和多样性的特点,其发展经历了继承、繁盛和衰落。
(二)使用者身份
高至喜在《商周青铜器与楚文化研究》一书中,对楚墓出土楚俑的数量与墓主身份进行了统计,结论大致如下:战国中期,大夫及以上等级,陪葬俑数量大于10件,上士陪葬数量为6~8件,下士陪葬数量为2~4件;战国晚期,平民墓中出现了陪葬俑,并且数量相当于战国中期的下士,而有的上士墓中陪葬俑数量达到49个之多[36]。对于这种现象,高至喜认为这一时期由于受到“礼崩乐坏” 的影响较为严重,导致出现“僭越”现象,木俑随葬的具体数量和种类与墓主经济实力有关。
西汉时期木俑陪葬习俗受楚文化影响,特别是汉初人物木俑楚风明显,通过统计西汉时期荆州地区墓葬出土人物木俑的数量、墓主身份等信息,可以发现木俑使用人群主要身份与木俑数量、墓葬等级之间存在一定的关系(表二,墓主身份不详墓葬未统计在内)。
根据统计,荆州谢家桥汉墓M1年代在西汉吕后五年,墓主身份虽不明晰,但根据出土木牍等文字记录可知,M1墓主的儿子为五大夫,结合墓葬形制和随葬品,可以判断M1墓主身份和经济实力应该不低。西汉早期墓葬墓主身份确定的有长沙马王堆一号汉墓墓主为轪侯夫人,随葬人物木俑162件;长沙马王堆三号汉墓墓主为轪侯之子,随葬人物木俑106件;湖南长沙望城坡西汉渔阳墓墓主为汉初长沙国王后,随葬人物木俑120件;沅陵虎溪山一号汉墓墓主为沅陵侯,随葬人物木俑56件;江陵凤凰山一六八号汉墓墓主为五大夫,随葬人物木俑46件;长沙砂子塘西汉墓墓主为长沙靖王,随葬人物木俑10件。轪侯夫人为长沙国丞相之妻,身份应低于长沙国王后,但是轪侯夫人陪葬木俑数量却高于长沙国王后,沅陵侯为汉初长沙国王之子,其随葬木俑数量低于长沙国王后。长沙靖王为长沙国最后一位国王,其随葬木俑数量有10件,由于长沙砂子塘西汉墓曾被盗掘,木俑实际随葬数量不详,故此数据不具参考性。由此可以看出这一时期荆州地区木俑随葬数量与墓主身份有一定关联,墓主身份越高随葬木俑数量越多。
西汉中期,墓主身份确定的墓葬一个,即随州周家寨墓地M8墓主为公乘,随葬人物木俑10件。此期出土人物木俑的墓葬减少,墓主身份确定的墓葬更少,西汉晚期出土人物木俑的墓葬均无法确认墓主身份,故西汉中晚期墓主等级与随葬木俑数量的相关性有待进一步探讨。
综上所述,汉代荆州地区人物木俑具体使用人群有以下几种:诸侯王、刘氏宗亲、丞相夫人、五大夫、公乘。随着木俑陪葬文化的发展与繁盛,木俑的使用人群也越来越广泛,但是使用人群有一个共同点,即墓主均不是普通民众,要么有官职,要么有经济实力。木俑随葬可能在西汉时期并不能完全代表墓主拥有权力,但可以表明,墓主均具有一定的经济实力,随葬人物木俑数量与墓主身份等级及经济实力均有一定关联。
西汉时期荆州地区人物木俑的随葬习俗传承于楚文化,具有长时性、普遍性和多样性的特点。其时代特征明显,发展于秦末汉初,繁盛于西汉早期后段,西汉中晚期衰落。类型和数量与其发展的轨迹同步,形态和风格亦由简到繁再到简,即简单的形似到写实再到形似写意。人物木俑使用者的身份、地位与随葬木俑的数量、质量,在整个西汉时期基本是成正比的。
(作者:刘礼堂、陈娜,武汉大学长江文明考古研究院;周翠云,武汉大学历史学院。另此处省略注释,完整版请查《江汉考古》2023年第5期)





单位地址:江西省南昌市红谷滩区会展路199号红谷大厦A座11楼
联系电话:0791-83081000
海昏侯国遗址公园旅游咨询电话:0791-83081000